B站的Z時代用戶運營拆解(B站的Z時代用戶運營案例分析)
總結起來,B站用戶的主要特點:大學生是重要的用戶群體,三觀基本形成,對新事物充滿好奇?!闭白鍞盗烤佣?,線下交流社恐,線上交流欲望強烈,喜愛泛二次元相關的事物。消費潛力巨大,有一定的消費實力。
嗨嘍,我是婷婷,最近又來和大家見面咯。本周婷婷給大家帶來第22個App的用戶運營體系拆解——B站。此內容由第7期用戶運營案例拆解營優秀拆解者——李比比同學給大家帶來的拆解。以下,enjoy:
一、產品基本情況介紹
1、B站簡介
B站上線于2009年,最初的定位是ACG(動畫、漫畫、游戲)內容創作與分享的視頻網站,受眾用戶為二次元愛好者。后來B站進入大眾視野,為了迎合市場需求,B站構建了一個不斷生產優質內容的PUGV生態系統,內容板塊也逐漸豐富,截止至2022年,開辟了包括番劇、國創、游戲、漫畫、鬼畜、知識、運動等30多個欄目分區,是一個具有良好創作氛圍和盛產優質內容的年輕潮流文化娛樂社區,受眾為中國年輕一代,稱為“Z世代樂園”。
2、B站用戶畫像 


數據來源:易觀千帆(截止至2020年6月)
①從上圖可見B站的女性用戶略高于男性用戶,但差異不大。
②B站用戶72.44%為24歲以下用戶,可見B站的用戶群體是以Z世代為主的年輕群體。
注:Z世代專指1995-2009年之間出生的人群,年齡分布在27-13歲之間,統指從一出生就接觸互聯網、即時通訊、智能手機和平板等科技產品,并伴隨一起成長的一代人)
③B站用戶主要分布在新一線城市及二三線城市,平均消費水平為中等。
總結起來,B站用戶的主要特點:
大學生是重要的用戶群體,三觀基本形成,對新事物充滿好奇。
”宅“族數量居多,線下交流社恐,線上交流欲望強烈,喜愛泛二次元相關的事物
消費潛力巨大,有一定的消費實力
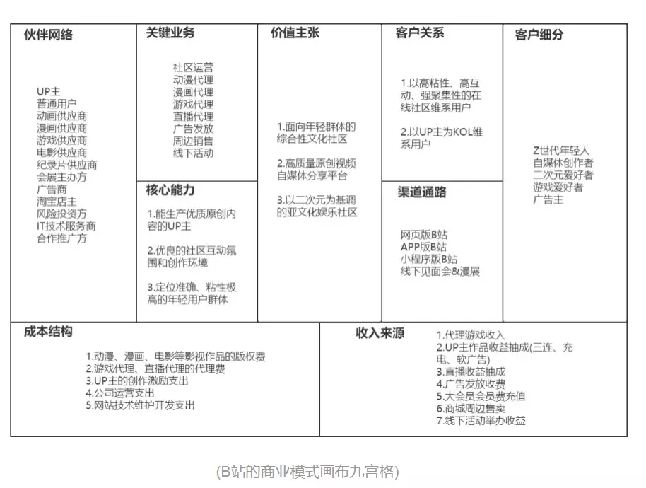
3、B站的商業模式是什么樣呢?
B站的商業模式主要包括以下幾類:
①游戲運營收入:包括獨家代理、聯合運營和獨立開發三種,收益按照模式不同,設置不同的分成比例。
②在線打賞(又叫“充電”):鼓勵用戶為up主的內容創作“充電”,B站官方收取三成渠道服務費,剩下七成作為up主的激勵。
③付費大會員:目前費用為15元/月,開通大會員免費觀看所有視頻內容、獲得免費漫畫閱讀券、游戲福利禮包、暢享付費音樂等權益。
④廣告:在播放頁面的下方或在拜年祭、跨年晚會等自主線下產品和活動中會加入廣告元素。隨著B站用戶流量越來越大,廣告收入增速顯著。
⑤周邊產品銷售:銷售周邊產品
B站商業模式畫布 
4、B站的優劣勢分析
內部獨特的優勢:
彈幕、社區、原創優質的視頻內容 ,這讓B站的用戶通過彈幕更加緊密地連在一起,用戶粘性高
和行業頭部競品相比,B站的獨特優勢:
①多元化的創作氛圍,和諧的社區文化。相對抖音、快手、微博這些發言門檻低的競品,B站的會員篩選機制給它帶來更高素質的用戶,雖然B站文化多元包羅萬象,但罵戰撕B的用戶較少,用戶們基本能在自己喜歡的文化里活躍。
②有完善且有益的up主成長體系。B站的一大特點是創作的內容質量高于同期其他競品平臺,得益于B站一直對up主成長的扶持與重視,吸引了一大批優質up主,營造了良好的創作氛圍
5、B站的產品北極星指標
用戶的人均使用時長
二、拆解B站用戶增長的套路
B站一直以來以其良好的氛圍與生態及內容來吸引用戶,用戶增長需伴隨著內容創作者穩定的內容生產和生產能力的提高而增長,所以B站用戶增長的關鍵是要保持內容需求和供給的穩定增長。
B站持續在內容生產、傳播曝光、商業變現等多個環節為up主提供服務與支持,促進B站生態平衡的發展。孵化了很多知名up主,如”才疏學淺的才淺“,代表作《15天花20萬元用500克黃金敲數萬錘純手工打造三星堆黃金面具》;up主“老師好我叫何同學“,采訪蘋果ceo庫克……被人民日報、光明日報等大媒體平臺報道,其前提是做好up主孵化,產出優質內容。
B站的拉新方式主要是自然增長和廣告投放。
B站用戶增長的有效渠道
免費推廣
①微信、QQ、微博:B站用戶在觀看視頻內容時,可以將喜歡的內容分享到社交軟件,擴散到自己的圈子進行傳播。新用戶觀看完內容,想看其它推薦的內容,就需要下載B站App。
②老帶新活動,不定期,例如“嗶哩星人召喚計劃”,老用戶帶來新用戶可以獲得金錢獎勵。
付費推廣: 各大搜索引擎上的投放(SEO) 手機應用商店的投放
品牌渠道(品牌營銷出圈,用戶自傳播):
①B戰跨年晚會:2019年首次推出跨年晚會,獲得8000萬的在線觀看量,吸引不同背景、年齡、圈層的用戶,豆瓣評分9.1,是B站“破圈“的里程碑事件,讓品牌變得容易觸達,為后續B站的整體用戶增長奠定了非常牢固的基礎。
②后浪:”bilibili獻給新一代的演講“,關于年輕人的青春縮影的內容營銷,引起年輕人的共鳴,截止至2022.9.21,《后浪》在B站播放量達3398.3萬。
③入海:bilibili X 毛不易,發布一條名為《入?!返囊曨l,主題為“獻給即將或已經畢業的人們”,發布3天,播放量達700W,其微博延伸話題達百萬級閱讀點擊率,一大波公眾號轉發評論,也是一次爆發。
B站三次連續刷屏及的熱點,帶動B站“破圈”,被媒體爭相報道,吸引了更多不同圈層的年輕用戶。
2、重點拆解B站的的品牌渠道
為什么B站選擇品牌渠道進行用戶增長呢?
①打開品牌知名度。在抖音、快手等直播短視頻市場爆發后,B站急需瓜分短視頻市場,吸引更多用戶
②破圈:二次元是一個極小眾的用戶群體,而年輕人中更多的是泛二次元和三次元用戶,B站通過跨年晚會的線下活動線上直播、《后浪》《入?!返葍热轄I銷,引起年輕人的共鳴,迅速擴大用戶圈層。
抓手:他們是如何設計內容+鉤子或者活動的活動的?
①內容設計:在節目設計、嘉賓邀請上,B站別出心裁,即洞悉年輕人的主流文化,又敢于突破自身二次元的局限,致力于讓跨越圈層的文化理念得到理解與融合。
如2021年建黨100周年,喚醒了年輕人的家國情懷,B站跨年晚會邀請《覺醒年的》演員張晚意演唱《錯位時空》,展現千百年來中國青年的卓越奮斗。
EDG奪冠也牽動著熱愛電競文化的年輕一代的心,當年B站跨年邀請電競選手和up主合唱一首同樣當年大火的《孤勇者》,熱血沸騰。

b站通過多元化包容的藝術形式,覆蓋更廣范圍的年青一代,也讓割裂的一代代人有共同話題。在內容做到極致、話題拉滿的情況下,通過用戶轉發分享到社交平臺,輻射到原用戶的圈子,帶來新用戶。
②鉤子:潛在用戶點開社交軟件上朋友轉發過來的內容,被內容所吸引,想要觀看全部、收藏、發彈幕互動,就得下載嗶哩嗶哩App成為B站新用戶。
三、拆解B站的裂變拉新環節
1、運營目標的推導
B站的北極星指標是用戶人均使用時長,裂變的運營目標是盡可能帶來喜歡B站調性,能在B站貢獻觀看時長的人群。
裂變活動是圍繞上面這個北極星指標來展開的,在裂變的過程中,除了獲取注冊用戶流量外,在首頁上,有【推薦】欄,給新用戶推薦一些點贊/播放/評論高的視頻內容,還有【熱門】欄,里面給大家分出排行榜、每周必看、黑馬榜、入站必刷等精彩錦集,來吸引用戶注意,延長用戶在B站的觀看時間。
2、裂變的類型
平臺裂變活動的類型
①邀請有獎的形式(B站:邀好友賺紅包) 老用戶每邀請來新用戶,或者召回回歸用戶(曾注冊過但30天內未使用過B站的用戶),都可以即時獲得相對金額的獎勵,
②助力形式(B站:充能領福利) 老用戶選擇想要的獎勵(活動規定的現金金額),然后在規定時間內,邀請好友助力獲得能量,當能量集滿時,可一次性拿到獎勵。


裂變活動的核心底層邏輯:
這兩個裂變活動的底層邏輯都是“老帶新”,以現金作為誘餌來吸引老用戶,讓老用戶為了完成任務,拿到自己想要的獎品而去進行社交邀請的過程。
采用這些裂變活動的原因:
邀請有獎形式(邀好友賺紅包)是疊加獎勵,老用戶每帶來一個新用戶或召回一個回歸用戶,都可獲得即時獎勵,拉來的用戶對應明確的獎勵。
助力形式(充能領福利)是累計獎勵,老用戶每邀請一個朋友來助力都可獲得能量,收集完需要的能量后才可提現。
助力模式,對于平臺來說相對可控,可根據不同的階段、不同的用戶去調整不同的策略。但次模式對用戶不太友好,如果官方沒有規則明確說明拉來的一個用戶等于多少能量,那用戶邀請來的助力好友,每次助力的能量數量都是黑盒,是自己不可控的,你不知道具體要拉多少人才能完成能量的收集。
B站同時設置這兩個形式的裂變活動,一同上線進行,也是讓用戶自行選擇與自己能力相匹配的活動去參與。
3、裂變活動的關鍵要素以及用戶路徑拆解
裂變的規則和用戶路徑 ①邀請有獎的形式(B站:邀好友賺紅包)裂變規則:
邀請第1位新用戶,并且新用戶完成指定動作如登錄并看3天視頻、每看2分鐘視頻、邀請的首位好友登錄,則老用戶可賺25元,新用戶可賺14元;
當你成功完成第1位新用戶的邀請,那么從第二位開始,獎勵升級,每邀請一位新用戶,老用戶可賺30元,新用戶還是14元不變。這樣的設計讓老用戶更有動力去拉新,同時也不會損失新用戶的利益;
如果你召回的是回歸用戶,則每召回1位回歸用戶并完成指定動作——登錄并觀看視頻2分鐘,老用戶可得最高5元獎勵,回歸用戶可得最高1元獎勵。
用戶路徑:

②助力形式(B站:充能領福利)裂變規則:
老用戶先選定想要獲得的獎勵,有500元現金紅包、100元現金紅包、50元現金紅包、10元現金紅包,選中后,系統先助你一臂之力,給你總能量的一半左右,剩下的需要你在規定時間內(70小時)邀請好友助力(類似砍一刀)、完成指定充能任務,如瀏覽會員購頁面、購買指定商品等,從而獲得XX伏特的能量。當邀請到一定數量的用戶,完成充能,便可提現拿到獎勵。
用戶路徑:

用戶裂變的成本和ROI測算
tip:B站月活2.7億,日活0.4億
①邀請有獎形式(B站:邀好友賺紅包)測算
活動拉新人數: 108W(活動曝光的流量)*20%(參與率)*40%(成功參與率)*1.25(平均每老用戶帶來新用戶人數)=10.8W(新用戶)
成本: 成功參與邀好友賺紅包活動的老用戶平均每人可賺:1*25元+0.25*30元=32.5元 86400(老用戶)*32.5元+108000W(新用戶)*14元=432W
單個拉新成本:432W/10.8W=40元
拉新的ROI: 假設拉來的新用戶10.8W人,最終有30%的用戶買了連續包月每個月15元的大會員,且買滿一年,那么最終的收入是: 10.8W*30%*15元*12月=5832000元 ROI=收入/成本=5832000/4320000=1.35
②助力形式(B站:充能領福利)測算
活動拉新人數:
108W(活動曝光流量)*10%(參與率)*20%(成功參與率)*4(平均每老用戶帶來新用戶人數)=86400(新用戶)
成本:
假設充能領福利活動中,100元的任務,是每個老用戶邀請新用戶4人可完成的,則成功參與充能領福利活動的老用戶平均每人可賺(單個拉新成本):100元/4=25元
86400(新用戶)*25元=216W
拉新的ROI:
假設拉來的新用戶86400人,最終有30%的用戶買了連續包月每個月15元的大會員,且買滿一年,那么最終的收入是:
86400*30%*15元*12月=4665600元
ROI=收入/成本=4665600/2160000=2.16
如何進行用戶承接:
B站對通過老用戶裂變過來的新用戶的承接動作并不是很大,像助力形式(B站:充能領福利)的裂變活動中,新用戶點進助力鏈接,需要先填寫手機號,再下載App,登陸后才能助力充能,這個過程比較復雜漫長,新用戶大部分只是友情幫助朋友助力的,很容易被流程嚇到,直接放棄。邀請有獎形式(B站:邀好友賺紅包)也類似。所以裂變活動中,新老用戶都分別獲得獎勵,這招對于老用戶比較奏效,對于新用戶來說,并不太會被幾塊錢的獎勵所誘惑。
新用戶完成注冊成為注冊會員后,會來到首頁看到【推薦】欄,B站在此欄目給新用戶推送的是B站近期點贊/評論/收藏較高的內容,沒有針對性地根據用戶偏好來推薦。
按這個情況來看,B站在拉新承接新用戶上,似乎并不是力求讓新進來的“游客”用戶盡可能得到轉化成為注冊用戶。而是在用戶進來后的【推薦】環節,就篩選掉不符合B站調性的用戶,而與B站調性相同的年青一代,喜歡的人自然會留下來。
四、拆解B站的金幣體系
1、明確金幣體系的運營目標
明確價值:
用戶對于平臺的價值:①用戶活躍度與用戶成為付費會員及在B站內進行其他的消費行為有強相關性,能夠為B站帶來實際的GMV;②用戶的體量及質量能增強B站的廣告收入
平臺能為用戶提供的價值:用戶完成B站指定的行為動作,可獲得硬幣(金幣體系中的金幣),硬幣是B站中非常重要的流通貨幣,可以用于對優秀的視頻作品進行投幣支持,也可用于修改昵稱,參與活動等,是B站內進行社交的方式之一。
明確量級:
目前產品的用戶量級:3.06億(月活)
需要激勵的用戶量級:1.58億(通過社區100到題測試,成為正式注冊會員,并且會員等級≥1的用戶才有資格參與B站的金幣體系)
綜上,B站金幣體系的運營目標是:1.58億用戶的留存和活躍度。
2、金幣體系的內在驅動力拆解
根據《游戲化實戰》書中提到的8種核心的內在驅動力,B站金幣體系(硬幣)對于用戶的內在驅動力是:
社交: ①對up主創作的優秀視頻內容進行投幣,表明對up主的一種肯定; ②用于修改昵稱、參與活動。以上都是為了滿足用戶在B站的社交需求
稀缺:
硬幣不能通過充值獲得,而是通過完成官方指定的行為動作來獲取——每天登錄獲取、up主投稿視頻獲取。 并且,在參與B站金幣體系獲取硬幣的前提是,必須是完成社區100道測試題并且會員等級≥Lv1的用戶才有資格獲取硬幣。
所以B站硬幣獲取門檻相對較高,讓用戶更有稀缺感。
使命: B站的“一鍵三連”(點贊、投幣、收藏)的互動模式,不僅僅是一個行為動作,而是B站最具代表性的互動儀式。用戶看完視頻對優秀的內容“一鍵三連”,更有儀式感和使命感。

3、和運營目標相關的關鍵動作梳理和拆解
B站獲取硬幣關鍵動作行為拆解

關鍵動作對于運營目標有什么促進作用。
①登陸動作:用戶留存與活躍度的提升,能提升用戶付費成為大會員的概率
關鍵動作行為定價:
通過評估分析,最終發現普通用戶每天登錄B站,對于B站來說,用戶的付費率絕對值提升3%(數據為猜測)。而這些用戶的ARPU值(平均每用戶收入)大概在15元左右。
所以用戶的這個行為能夠給平臺帶來0.45元的提升(15元*3%=0.45元)


數據來源:易觀千帆(截止至2020年6月)

























文章作者:李比比。文章來源:公眾號【運營汪成長日記】。
介紹:用戶運營汪,歡迎大家來交流,微信:wt-growth。
圖片來源:部分圖片來源網絡,版權歸原作者所有,不為商業用途,如有侵犯,敬請作者與我們聯系。文章為作者獨立觀點,不代表135編輯器立場。
文章申明:本文章轉載自互聯網公開渠道,如有侵權請聯系我們刪除
熱門工具

135編輯器
領先的在線圖文編輯平臺原創樣式素材,一鍵套用

筆格設計
受歡迎的在線作圖網站,新媒體配圖、手機海報應有盡有
筆格PPT
輸入主題,AI一鍵生成PPT;上傳本地文件秒變PPT

管小助
企業營銷、私域流量運營——站式營銷管理平臺












